简单聊聊,怎么让你充进SLG的钱更保值

你玩SLG,最担心什么?

在和无数SLG玩家交流后,我们得到一个答案:不保值

部分玩家朋友在《九牧之野》论坛对“保值”的讨论

作为吃这行饭的人,我能理解这些游戏的商业逻辑。需要通过新武将赚钱维系团队,团队产出新内容,新内容留住玩家

新武将数值比老武将低,玩家为什么买单?玩家不买,哪里有钱?

但作为玩家,我们不敢玩这样的游戏。因为SLG太需要投入了。不只是金钱,还有时间、精力和友谊

我接受不了这个月的投入到下个月变得一文不值

因此我们轻易不敢尝试新的SLG

怕新游戏为了盈利竭泽而渔

怕游戏锁卡、暗改、不断地逼氪出上位替代

怕每隔段时间就要花重金淘汰掉自己原来的队伍——已经有太多SLG这么做了!

讨论来自不同SLG游戏

那为什么《九牧之野》敢在开诚布公讨论这个问题呢?

因为我们已经明确了整个武将技能系统的设计原则:

让每一个武将/技能都有价值,而且保值!

《九牧之野》会在前几个赛季把武将、技能的机制宽度拉起来,保证横向拓展的空间足够大,避免后续长线运营时为了出新武将创收,做粗暴式的纵向数值迭代

《九牧之野》中的技能设计思路

可以简单理解为MOBA游戏的设计思路,出新英雄是为了给玩家新的体验,不会影响到老英雄的强度和登场率

通过这样的方式来保证每个英雄、每套阵容的长青

进而保证你花的每一分钟、每一分钱都保值!

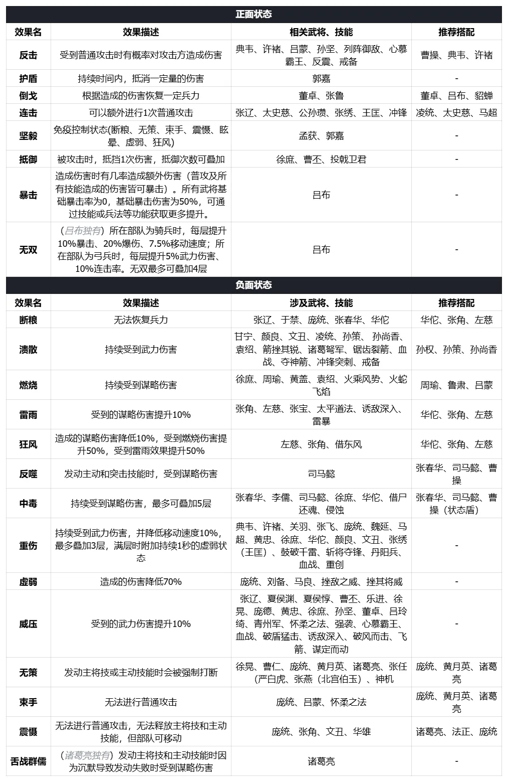
在此也附上《九牧之野》「煮酒测试」已经实装的武将/技能的机制及推荐搭配,希望对你规划备战有所帮助:

  • 技能机制一览

注:机制之间我们设计了基础的循环克制关系,

避免“没有某英雄就玩不了”的逼氪情况。

除了遵循每个武将/技能都有价值,而且保值的设计原则,《九牧之野》也将建立完善的武将强度调整制度

我们会在每个赛季末对所有老武将的战场表现(包括但不限于出场率、战损比)进行跟踪复盘,并进行针对性加强(所有改动都会公示)

这一套调整制度是将所有武将期望强度拉到同一条线上

保证你能够根据自己手上有的武将、技能和红度搭配出最强的组合,让你所处的战场更加百花齐放!

游戏画面为开发阶段截图,不代表最终品质


看到这里,你或许会问:这么良心不赚钱啦?不养团队啦?

我们始终坚信,SLG是需要且值得长期投入去玩儿的

因此《九牧之野》有信心和底气做长久生意

我们会留出足够的收入去维持并扩张团队,持续开发有趣的新内容和新玩法,吸引并留住更多玩家,最终转动起长线运营的良性循环

期待和你一起创造值得玩的三国SLG!

文本作者:雷霆游戏

86次浏览
相关游戏
九牧之野