【评论有奖】一篇读懂S2赛季开荒流程与阵容选择

大家好,我是豆腐,本篇为《九牧之野》S2赛季开荒流程全解析

以下内容基于S2前瞻服实测整理,主要用于经验分享,帮助大家在S2赛季更顺利地完成开荒。

在开始之前,需要和大家说明三点:

  1. S2资源地的整体开荒难度比S1是有所提升的,而且不同守军的阵容之间强度差异较大,所以更考研队伍选择与技能搭配。
  2. 由于武将初始等级为5级,可以直接打4级地,所以基本不再需要使用S1“2拖1”战术,开荒流程简单。
  3. 本攻略主要提供白板阵容作为强度参考,如果你的阵容有一定红度,可以在推荐等级的基础上提前1~2级进行开荒。

以下就是具体的开荒攻略:

开荒前准备

  • S1赛季末背包装满信物,新赛季可以把信物直接分解换技能点(紫色信物50技能点/个,蓝色信物25技能点/个),攒满信物可以获得大概2w+技能点;
  • 需要提前准备一套蓝色品质装备,能带属性词条更好,用在开荒使用,平时产出的优质蓝装不要全都分解了;
  • 在功勋值等资源富余的情况下,可以考虑购买功勋商店中的技能点、预备兵,来优化开荒体验。获得问鼎的朋友如果拥有青龙偃月刀,可以购买关羽的专属特性【龙吟】,该特性开荒、打架都很好用。


队伍准备

S2的开荒,需要用到3个队伍,分别是主力队、副队和任务队。

  1. 任务队:用来减少主力队的体力浪费;
  2. 主力队和副队:直接从4级地/贼寇进行开荒。


阵容推荐

S2的守军进行了调整,这对不同兵种队伍开荒影响很大。

例如6、7级守军阵容加入了吕蒙、程普等明显克制突击弓的武将,而弓兵武将中也加入了夏侯渊、吕布等高爆发武将,对于缺乏稳定治疗能力的阵容来说有挑战更大。

因此,首发更推荐使用枪兵或骑兵体系。

枪兵阵容中,刘备可以提供稳定治疗,加上诸葛亮、关羽可以提供强力的控制能力,开荒表现很好;新武将中,枪兵S的姜维和关银屏也很适合开荒。

骑兵则是因为盾兵守军阵容相对较弱,使用姜维或吕布的骑兵阵容表现都不错。

另外吕蒙在5、6级地开荒的表现很好,因为前期普攻伤害占比高,吕蒙可以提供稳定的减伤,例如诸葛亮(天府归命)+刘备(仁治武功)+吕蒙(怀柔之法),是可以做到白板10级开5级地的;20级后可以把吕蒙更换为其他武将。

由于守军中主动类武将较多,所以推荐队伍可以携带【慑锋】,【怀柔之法】,【锢言】,【天府归命】等带无策的控制类技能,这能有效降低开荒难度。


开荒流程



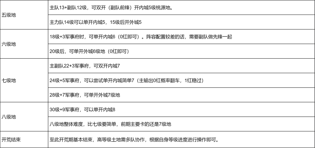
守军等级和兵力推荐

下面是具体的守军等级和队伍兵力/等级要求表。

其中,白板队伍如果携带【天府归命】【怀柔之法】等无策类控制技能,可以尝试再提前1级开地。

如果没有相关技能的话,建议还是严格卡等级进行开荒会更加稳妥。



资源地强度一览

需要特别提示的是,S2赛季同一个兵种的不同守军阵容,强度差距可能非常大。

有时你能打过同一个兵种的A队伍,但是打不过B队伍;比如下图,同样的配置,桃源队能打郭嘉,但是可能打不过孙策。

14级桃源,能打5级郭嘉骑,无法打5级孙策骑

以下是具体的守军队伍参考,你在前期等级低、开高级地时,可以尝试反复重置守军,来寻找简单的队伍。

当阵容具备一定红度时,可以尝试提前1~2级开地

比如主输出1红时,可以尝试用差1级的队伍进行开荒;如果3个武将都是1红,低2级都有概率能拿下。

25级的1红周瑜打起来会轻松一些


开发7级地

霸业进程【百废待兴】(次日)会解锁7级地开发,可以额外开发10个7级地,而且开发地可以算入任务进度。

在《九牧之野》中,开发地是可以直接开发的,无需先花费时间占领,再进行开发。

如果是开荒进度较为落后的朋友,别忘记第二天进行补充7级开发地,快速追赶进度

以上就是S2开荒的攻略推荐了,最后祝愿你S2开荒顺利、抽卡多多出金~

再次感谢玩家豆腐等攻略作者对《九牧之野》的认可与支持!

给《九牧之野》应用打分并评论,截图发在评论区,我们将从评论区中随机抽取5位,送出《九牧之野》定制折扇!

【活动时间】2026年2月7日-2026年2月21日23:59

【注意事项】

1.只有符合活动规则的回复才算有效参与;

2.同个ID仅能中奖一次,若重复留言视作无效处理;

3.获奖名单优先由随机数生成器抽出,若抽中的名单中有不符合活动要求的参与者,则顺延到符合规则的楼层,请以本贴最终公布的获奖名单为准;

4.最终获奖名单会在活动结束后7日内于本帖公布,获奖名单公布后,请获奖玩家按照开奖时的说明及时联系管理员领奖,逾期则视为放弃奖励;

5.本活动有效参与人数少于30人则不予开奖。


106次浏览
相关游戏
九牧之野